Implementasi Model Pembelajaran Kooperatif Tipe STAD pada Materi Jenis-Jenis Usaha dalam Bidang Ekonomi Mata Pelajaran IPS Kelas V
DOI:
https://doi.org/10.61227/arji.v7i2.394Keywords:
Pembelajaran Kooperatif STAD, SD Negeri 6 Arjawinangun, Jenis Usaha Ekonomi, Interaksi Sosial, Keaktifan BelajarAbstract
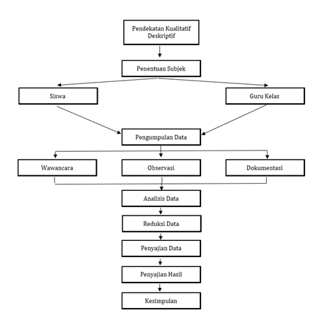
Rendahnya partisipasi aktif dan hasil belajar siswa dalam memahami materi “Jenis-Jenis Usaha dalam Bidang Ekonomi” di kelas V SD Negeri 6 Arjawinangun menjadi masalah yang menghambat efektivitas pembelajaran IPS. Kondisi ini memerlukan strategi pembelajaran yang mampu meningkatkan keaktifan belajar, pemahaman materi, serta interaksi sosial antar siswa. Penelitian ini bertujuan untuk mendeskripsikan implementasi model pembelajaran kooperatif tipe Student Teams Achievement Division (STAD) dalam mengatasi permasalahan tersebut. Pendekatan yang digunakan adalah kualitatif deskriptif dengan subjek siswa kelas V, guru IPS, dan lingkungan belajar sekolah. Data dikumpulkan melalui observasi, wawancara, dan dokumentasi, kemudian dianalisis menggunakan model Miles dan Huberman. Hasil penelitian menunjukkan bahwa penerapan model STAD secara signifikan meningkatkan aktivitas diskusi kelompok, kepercayaan diri dalam presentasi, kerja sama, serta interaksi sosial antar siswa. Selain itu, pemahaman konsep dan keterlibatan siswa dalam pembelajaran juga meningkat meski pengelolaan waktu menjadi tantangan tersendiri. Model STAD menjadikan pembelajaran lebih kontekstual, menyenangkan, dan selaras dengan prinsip Kurikulum Merdeka yang menekankan pembelajaran aktif dan kolaboratif. Implikasinya, model ini tidak hanya efektif meningkatkan kualitas pembelajaran IPS, tetapi juga berkontribusi pada pengembangan karakter dan keterampilan abad ke-21 siswa. Oleh karena itu, model STAD direkomendasikan sebagai alternatif strategi pembelajaran yang dapat menjawab tantangan pendidikan masa kini.
Downloads
References
Alfigo, R., Adrias, A., & Syam, S. S. (2025). Analisis Strategi Pembelajaran untuk Meningkatkan Pemahaman Siswa dalam Mata Pelajaran IPS di Sekolah Dasar. Jurnal Bintang Pendidikan Indonesia, 3(2), 264-272. https://doi.org/10.55606/jubpi.v3i2.3833
Bili, D. S. (2023). Penerapan Model Pembelajaran Kooperatif Tipe Stad Pada Pengukuran Arus Dan Tegangan Listrik Dalam Pelajaran Dasar Listrik Dan Elektronika Untuk Meningkatkan Hasil Belajar Siswa Kelas Xa Titl Smkn I Wewewa Barat Tahun Pelajaran 2022/2023. Journal of Innovation Research and Knowledge, 3(2), 101-116. https://doi.org/10.53625/jirk.v3i2.6075
Hadi, F. R. (2023). Pengaruh Model Pembelajaran Kooperatif Tipe Student Teams Achievement Division terhadap Kemampuan Pemecahan Masalah Matematika Siswa di Sekolah Dasar. Bima Journal of Elementary Education, 1(2), 59-65. https://doi.org/10.37630/bijee.v1i2.1220
Hasan, Z., Wijaya, B. S., Yansah, A., Setiawan, R., & Yuda, A. D. (2024). Strategi dan tantangan pendidikan dalam membangun integritas anti korupsi dan pembentukan karakter generasi penerus bangsa. Perkara: Jurnal Ilmu Hukum dan Politik, 2(2), 241-255. https://doi.org/10.51903/perkara.v2i2.1883
Hasanah, Z., & Himami, A. S. (2021). Model pembelajaran kooperatif dalam menumbuhkan keaktifan belajar siswa. Irsyaduna: Jurnal Studi Kemahasiswaaan, 1(1), 1-13. https://doi.org/10.54437/irsyaduna.v1i1.236
Junistira, D. D. (2022). Penerapan Model Pembelajaran Kooperatif Tipe STAD untuk Meningkatkan Hasil Belajar Siswa Kelas V Mata Pelajaran IPS. JIIP-Jurnal Ilmiah Ilmu Pendidikan, 5(2), 533-540. https://doi.org/10.54371/jiip.v5i2.440
Kurniawan, M. I., & Agustin, R. D. (2024). Efektivitas Model Pembelajaran Kooperatif Tipe Make A Macth Terhadap Motivasi Belajar Siswa Kelas V Sekolah Dasar. Jurnal Pendidikan Dasar Flobamorata, 5(1), 139-149. http://dx.doi.org/10.51494/jpdf.v5i1.1140
Marni, M., Teko, A., & Novalia, L. (2024). Peran Pembelajaran Kooperatif dalam Meningkatkan Hasil Belajar dan Partisipasi Aktif Siswa di Dalam Kelas. Coram Mundo: Jurnal Teologi dan Pendidikan Agama Kristen, 6(2), 270-281. https://doi.org/10.55606/corammundo.v6i2.414
Miles, Mathew B., & A. Michael Huberman. (1994). An Expanded Sourcebook: Qualitative Data Analysis. London: Sage Publications.
Mujoko HS, Ngatmin Abbas, Sholikhatun Nisaa, & Nisa’ Nur Habibah Miftahul Jannah. (2024). Implementasi Model Pembelajaran Kooperatif pada Mata Pelajaran Fiqih di Madrasah Tsanawiyah Negeri 6 Sragen. Bulletin of Community Engagement, 4(2), 415–428. https://doi.org/10.51278/bce.v4i2.1412
Nisa, E. U. (2023). Model Pembelajaran Kooperatif Tipe STAD untuk Meningkatkan Sikap Gotong Royong Berbantu Media Papan di Sekolah Dasar. eL-Muhbib jurnal pemikiran dan penelitian pendidikan dasar, 7(2), 159-170. https://doi.org/10.52266/el-muhbib.v7i2.1956
Nurmini, N. K. (2021). Penerapan pembelajaran kooperatif tipe STAD berbantuan kartu kendali dalam upaya meningkatkan prestasi belajar ekonomi. Indonesian Journal of Educational Development (IJED), 2(2), 314-323. https://doi.org/10.5281/zenodo.5244704
Purba, A. (2023). Implementasi Hasil Pembelajaran dan Peranannya dalam Interaksi Generasi Digital Native di Media Sosial. Jurnal Suluh Pendidikan, 11(1), 40-54. https://doi.org/10.36655/jsp.v11i1.911
Putri, A. E. (2024). Penggunaan Media Pembelajaran Berbasis Digital dalam Pembelajaran Sejarah untuk Meningkatkan Minat Belajar Peserta Didik. JIM: Jurnal Ilmiah Mahasiswa Pendidikan Sejarah, 9(2), 533-540. https://doi.org/10.24815/jimps.v9i2.30523
Rodiah, S., Rojiah, S., & Qoriah , S. N. . (2024). Pengaruh Model Problem Based Learning terhadap Kemampuan Berpikir Kritis Siswa di MIS Darul Ulum Kandau Ulu. EduSpirit : Jurnal Pendidikan Kolaboratif, 1(4), 170–172. Retrieved from https://journal.makwafoundation.org/index.php/eduspirit/article/view/1093
Saputra, M. I., Al Faiz, M. I., & Gusmaneli, G. (2024). Pengembangan Keterampilan Sosial dan Akademik Siswa Melalui Strategi Pembelajaran Kooperatif. JISPENDIORA Jurnal Ilmu Sosial Pendidikan Dan Humaniora, 3(2), 62-70. https://doi.org/10.56910/jispendiora.v3i2.1471
Sembiring, F. M. (2023). Peran Pembelajaran Kooperatif Terhadap Prestasi Akademik dan Pengembangan Keterampilan Sosial. EDUCARE: Jurnal Pendidikan dan Kesehatan, 1(1), 36-40. https://doi.org/10.70437/jedu.v1i1.1
Sholikha, M., & Alwin, A. (2023). Model pembelajaran kooperatif tipe Student Teams Achievement Division untuk meningkatkan hasil belajar kognitif. Jurnal Educatio FKIP UNMA, 9(4), 1818-1824. https://doi.org/10.31949/educatio.v9i4.6260
Slavin, R. E. (1995). Cooperative learning: Theory, research, and practice (2nd ed.). Boston: Allyn and Bacon.
Sugiyono. (2018). Metode Penelitian Kuantitatif, Kualitatif, dan R&D. Bandung: Alfabeta.
Vygotsky. L.S. (1978). Mind in Society: The Development of Higher Psychological Processes. Cambridge, MA: Harvard University Press.
Wardani, H. K. (2022). Pemikiran Teori Kognitif Piaget Di Sekolah Dasar. Khazanah Pendidikan, 16(1), 7-19. https://doi.org/10.30595/jkp.v16i1.12251
Wulandari, I., & Kunci, K. (2022). Model pembelajaran kooperatif tipe STAD (student teams achievement division) dalam pembelajaran MI. Jurnal Papeda: Jurnal Publikasi Pendidikan Dasar, 4(1), 17–23. Retrieved from https://e-journal.unimudasorong.ac.id/index.php/jurnalpendidikandasar/article/view/1785
Additional Files
Published
How to Cite
Issue
Section
License
Copyright (c) 2025 Authors

This work is licensed under a Creative Commons Attribution-NonCommercial-ShareAlike 4.0 International License.


